| 일 | 월 | 화 | 수 | 목 | 금 | 토 |
|---|---|---|---|---|---|---|
| 1 | 2 | 3 | 4 | 5 | 6 | 7 |
| 8 | 9 | 10 | 11 | 12 | 13 | 14 |
| 15 | 16 | 17 | 18 | 19 | 20 | 21 |
| 22 | 23 | 24 | 25 | 26 | 27 | 28 |
- 더블린 일상
- 대학과제
- 아일랜드 여행
- 캐나다
- 제주도
- 한기대과제
- 포켓몬Go
- 더블린 어학연수
- 포켓몬고
- 워킹홀리데이
- 캐나다 IT
- 캘거리
- 제주도여행
- 라이언에어
- 캘거리워홀
- 캐나다 유학
- 캐나다워홀
- airbnb
- 스페인 여행
- 에어비앤비
- 캐나다일상
- 캐나다 취업
- 아일랜드 일상
- 캐나다워킹홀리데이
- 캘거리일상
- 아일랜드 쇼핑
- 런던여행
- 아일랜드 어학연수
- 대학교과제
- 고양이
- Today
- Total
Only One Kang
[캐나다 유학] SAIT 보안학과 ISS 과목 소개 (1학기) 본문
오늘 소개해드릴 내용은 "SAIT 보안학과 ISS 과목 소개 (1학기)" 입니다.
저는 2020년도 5월에 이 학과를 졸업 후 현재는 Jr. IT Analyst로서 일을 하고 있습니다.

SAIT 보안학과 ISS(Information System Security)
SAIT 보안학과 ISS(Information Systems Security) 학과에 대한 간단한 소개는 이전에 작성한 포스팅 글을 참고해주세요
SAIT 보안학과 ISS 소개글
그럼 바로 학기별 과목에 대해 하나하나 살펴보겠습니다.
* 이 게시글은 2019년도에 대한 커리큘럼을 기반으로 작성되었습니다. 현재에는 다른 커리큘럼으로 교육이 진행될 수 있다는 점 참고 부탁드립니다.
1학기 (교양 및 기초과목)
1학기는 교양 및 기초과목으로 총 5개의 수업으로 구성되어 있습니다.

COMM-256 Professional Communication and Presentation Skills (의사소통 및 프레젠테이션 스킬)
이 과목은 주로 기술조사 및 기술리포트 작성 한 후 발표자료를 만들어서 발표를 하는 식의 수업이였습니다.
[이론]
프레젠테이션 스킬을 중심으로, 기술 조사 및 기술 문서 작성에 대한 전반적인 내용에 대해 배웁니다.
[실습]
프레젠테이션 준비 및 발표 & 기술 조사 및 기술문서 작성.
[주요활동내용]
- 자기소개 프레젠테이션
- 기술관련 페차쿠차 프레젠테이션 (Pecha Kucha Presentation)
- 도서관을 이용한 기술관련 문헌 조사 및 보고서 작성 실습
- 보안컨퍼런스 영상 프레젠테이션
- 최종 프레젠테이션 (다른 과목 최종 프로젝트를 발표하거나 하나의 주제를 정해서 조사 후 발표)
[평가]
모든 평가가 실습(자료조사, 기술문서 작성, 프레젠테이션)으로 이루어져 있습니다.
* 평가 %와 항목은 교수에 따라 변동이 될 수 있습니다.

ITSC-200 Network Protocols and Security (네트워크 프로토콜 및 보안)
이 과목은 네트워크의 기본 개념을 이론과 시스코 장비를 통한 실습을 통해 학습합니다.
[이론]
네트워크의 기본 개념과 여러가지 프로토콜들에 대해 배웁니다.
[실습]
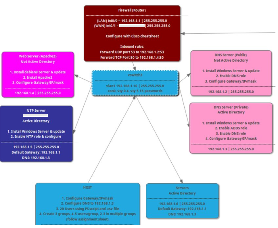
- 시스코 Router 및 Swtich 셋팅 및 가상 네트워크
- 파이널 프로젝트: 가상 네트워크(방확벽, 라우터, 스위치, DNS, DHCP, Active Directory, Workstations 등)를 구축합니다.
[주요활동내용]
- 시스코 Routing & Swtiching
- 가상 네트워크 기획 및 구축

[평가]
이론시험 및 시스코 장비 구축 실습시험이 있고, 파이널 프로젝트로 평가가 이뤄집니다.
* 평가 %와 항목은 교수에 따라 변동이 될 수 있습니다.

ITSC-201 Military and Strategic Studies (군사전략)
[이론]
과거의 전쟁 및 현대 전쟁을 토대로 전략 구축에 대한 전반적인 내용을 배웁니다.
[실습]
- Diplomacy 보드게임
[주요활동내용]
- 독서 및 전략 에세이 작성 (도서 목록: Art of WAR, ON WAR, The Prince, THUCYDIDES)
- Diplomacy 보드게임 전략 에세이 작성
- 특정 주제를 기반으로 보안전략 구축에 관련된 토의 및 전략 에세이 작성(개인 및 그룹과제)
- 파이널 에세이 리포트 작성(자유주제)
[평가]
위에 언급한 책 관련 전략 에세이, Diplomacy 보드게임 전략 에세이, 최종 에세이 등 에세이를 기반으로 평가가 이루어 집니다.

ITSC-202 Secure Programming Essentials (시큐어 프로그래밍)
* 이 과목의 경우 교수에 따라 커리큘럼이 지속적으로 변하고 있습니다. 일치하는건 C언어를 활용해 무언가를 한다는 점입니다.
[이론]
C언어에 대한 전체적인 내용을 다룹니다. (변수, 함수, 배열, 포인터 등)
[실습]
- C언어 프로그래밍 및 코드 분석
[주요활동내용]
- C언어 프로그래밍 (피보나치수열, 스택, 포인터, 달팽이 등등)
- C언어 프로그래밍 후 메모리 영역 분석
- Curses Library 활용하여 움직이는 화면 제작 (달력, 움직이는 지렁이 등등)
- Final Project: Game of Life 제작
[평가]
실습 100%: C언어 프로그래밍 실습과제로 이루어집니다. 중간평가와 최종평가도 프로그래밍으로 진행하였습니다.
STAT-245 Statistics for Engineering & Tech 1 (공학 통계)
[이론]
통계와 관련된 개념을 학습한 뒤 대량의 데이터를 활용해 해당 개념을 실습합니다.
[실습]
- 엑셀을 이용한 함수 활용 (데이터 분석)
[주요활동내용]
- 통계관련 개념 이해 및 시험
- 데이터 분석을 위한 여러 엑셀 함수 활용 실습
- 데이터 분석 관련 과제
[평가]
"이론시험 + 실습시험 + 데이터분석 과제 및 시험" 으로 평가가 이루어 집니다.
이상으로 "SAIT 보안학과 ISS 과목 소개 (1학기)" 에 대한 포스팅을 마치겠습니다.
'해외생활 > CANADA LIFE' 카테고리의 다른 글
| [캐나다 취업] 회사 영문 이력서(Resume/CV) 작성법 - 이력서 항목 및 작성 팁 (5) | 2021.01.09 |
|---|---|
| [캐나다 유학] SAIT 보안학과 ISS 과목 소개 (2학기) (0) | 2021.01.08 |
| [캐나다 유학] SAIT 보안학과 ISS(Information System Security) 소개 by 학과 졸업생 (0) | 2021.01.08 |
| [캐나다 워홀] D+12 캐나다에서 회사 구직하기 / 넷플릭스(Netflix-맨투맨) (0) | 2017.06.12 |
| [캐나다 워홀] D+11 SAFEWAY 쇼핑 / 평범한 생활 (0) | 2017.06.10 |
